
11 10 22 名古屋市行政評価 事業仕分け 公立保育園 全国福祉保育労働組合東海地方本部

保育所におけるpdcaを支えるシステムとは 株式会社global Bridge Holdings

平成30年度外部評価を開催しました 保育科ニュース ニュース トピックス 保育科 駒沢女子大学 駒沢女子短期大学

保育所における自己評価ガイドライン 2020 年改訂版 を読む No 31 Isaodad Note
保育園の第三者評価について解説します 意外と保育士が第三者評価について知らない理由とその目的とは
イサオ 現役男性保育者 On Twitter ドイツ ノルウェー 韓国 シンガポール 台湾の質 評価が記されています やはり ドイツには移民問題が強く 言語スクーリーニング評価はそのためてあると思います 韓国は評価認証制度 韓国保育振興院 全保育所を対象に
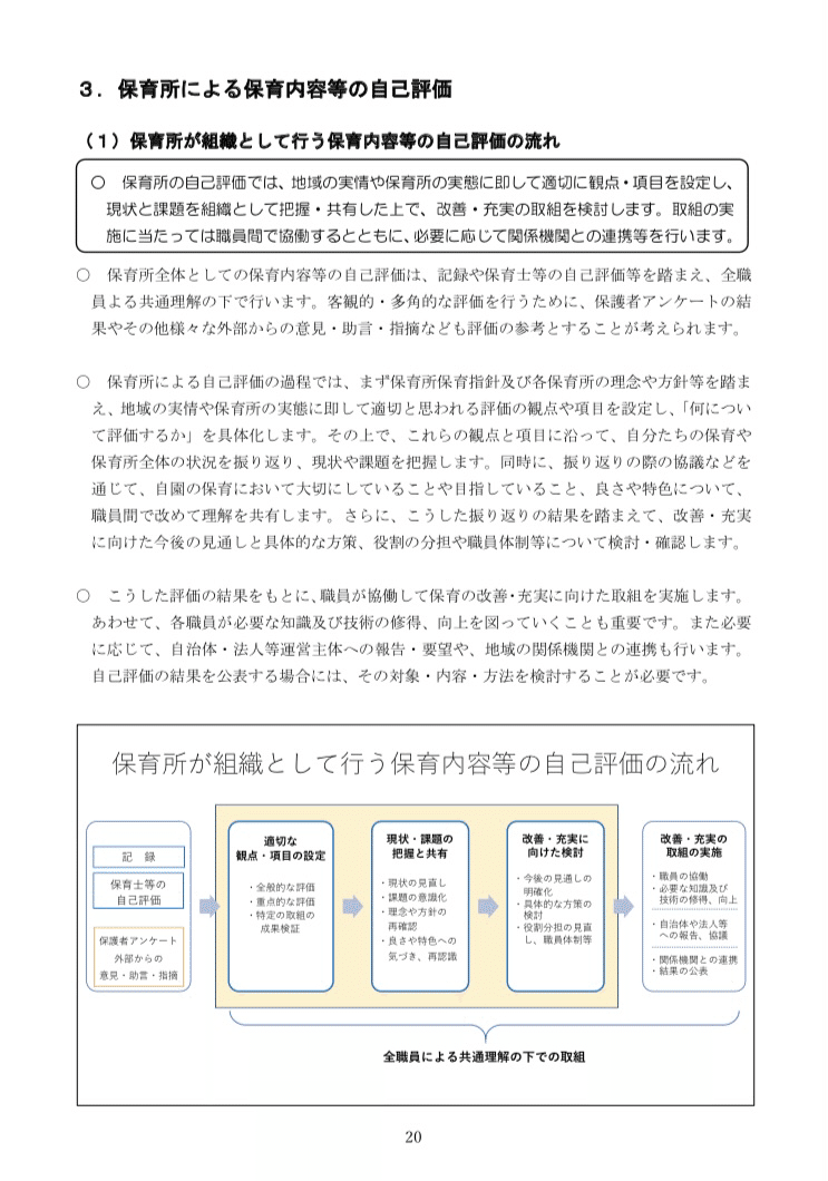
2
2
2
Watanabe Ac Jp
Pref Miyazaki Lg Jp
Tags:
Archive